我的推广设为首页收藏本站
天气与日历 繁体中文越嘉打卡
切换到宽版

 找回密码
 立即注册

简单一步,快速登录

微信账号登录

简单一步,快速登录

QQ登录

只需一步,快速开始

手机号码,快捷登录

手机号码,快捷登录

搜索
热搜: 教育 书法 文学
查看: 427|回复: 1

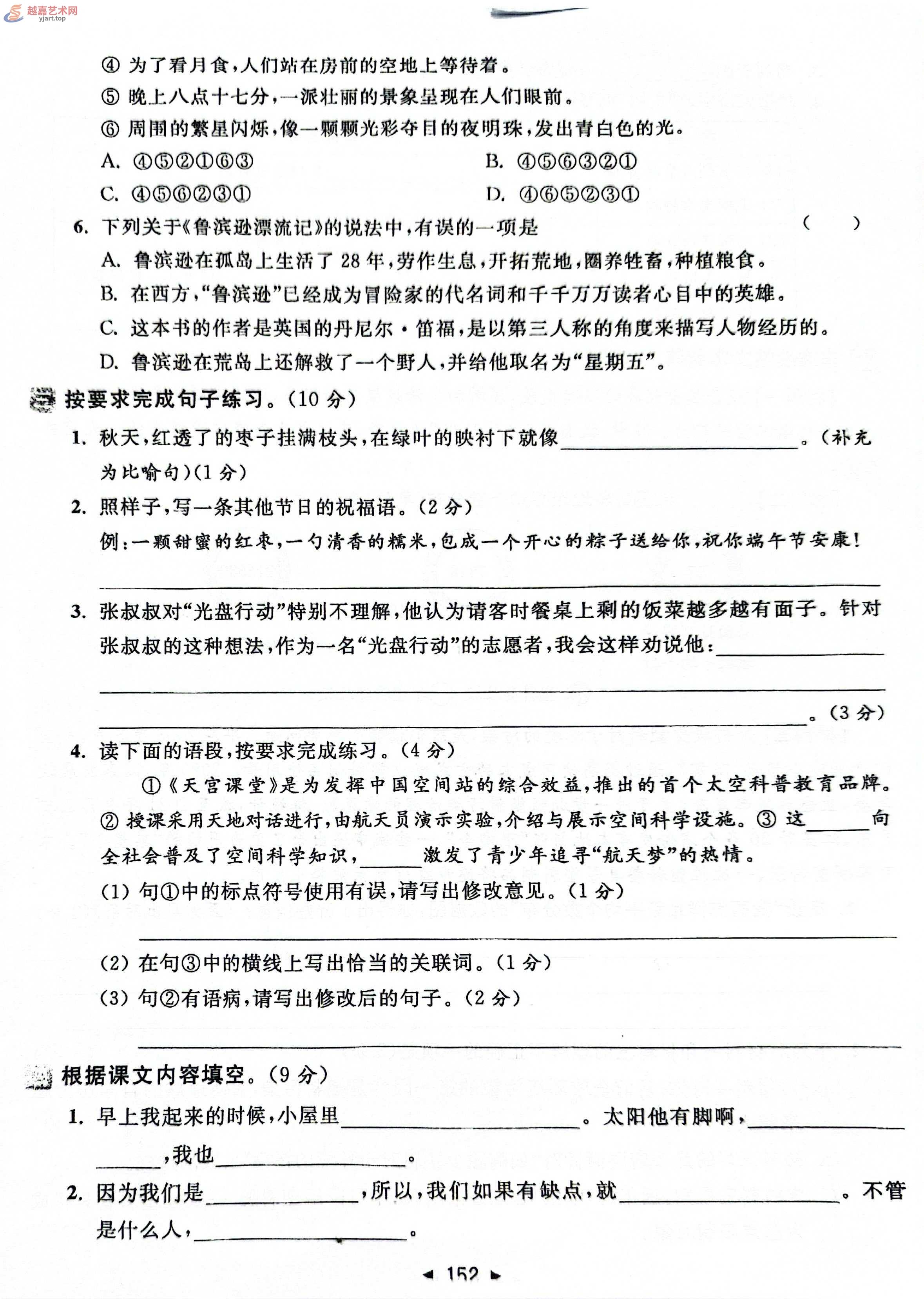
期末综合提优卷B(成效)试卷及部分参考答案

[复制链接]
阅读字号:
IP属地:江苏省苏州市

1931

主题

767

回帖

9万

积分

管理员

积分
98853

最佳新人活跃会员热心会员灌水之王论坛元老

发表于 2024-6-14 13:54:29|字数:0 | 显示全部楼层 |阅读模式 来自 江苏苏州
11.jpg 12.jpg 13.jpg 14.jpg

微信扫一扫,阅读更方便^_^

越嘉艺术网免责声明
帖子,如有侵权,烦请申请删帖,也可留言,随即删除。
回复 申请删帖

使用道具 举报

1931

主题

767

回帖

9万

积分

管理员

积分
98853

最佳新人活跃会员热心会员灌水之王论坛元老

发表于 2024-6-14 13:56:52|字数:686 | 显示全部楼层 来自 江苏苏州IP属地:江苏省苏州市
期末综合提优卷B(成效)部分参考答案.doc (28 KB, 下载次数: 0)

成效  
别出心裁   深奥
语重心长  书籍
吟诵 倾听
滋养
1
B
2
D
3
D
4
A
5
A
6
C
1
就像一颗颗红色的玛瑙
2
一个营养的蛋黄,一份绵软的豆沙,
包成一块甜蜜的月饼送给你,
祝你中秋快乐!
3
张叔叔,粮食来之不易,请客够吃就行。
爱惜粮食、勤俭节约是中华民族的传统美德,
吃光盘中的食物并不失面子。
如果能用多余的粮食去养活饥饿的人,
那才是最大的面子。希望您爱惜粮食,
更欢迎您加入我么的“光盘行动”队伍中来。
4
1
把书名号改为引号。
2
  
3
授课采用天地对话的方式进行,
由航天员演示实验,
介绍与展示空间科学设施。
1
射进两三方斜斜的太阳
轻轻悄悄地挪移了
茫茫然跟着旋转
2
为人民服务
不怕别人批评指出
谁向我们指出都行
3
不必法古  不必循旧
4
1
少壮不努力  老大徒伤悲
2
日暮汉宫传蜡烛  轻烟散入五侯家
3
何当金络脑  快走踏清秋
4
劝君更尽一杯酒   西出阳关无古人
5
渭城朝雨浥轻尘  客舍青青柳色新
1
目前,我国海洋垃圾以塑料类垃圾为主,
且遍及海滩、海面和海底;
在海洋垃圾中,海滩垃圾数量
高于海底及海面的牢记数量。
2
A
3
尽量不用一次性塑料餐具;
采购物品时用可重复使用的购物袋或可降解塑料袋;
做好垃圾分类,正确投放可回收的塑料垃圾。
(一)
1
就。
2
尽。
2
第一行:
足以记名姓而已   不成,去
第二行:
一人敌,不足学   不成
第三行:
万人敌  略知其意,又不肯竟学
3
    智穷
4
至今思项羽  不肯过江东
我输了,没有颜面去见江东父老啊
认真读书写字,认真学习剑法,兵法。
5
学习要持之以恒,坚持到底,不能半途而废。

回复 申请删帖

使用道具 举报

您需要登录后才可以回帖 登录 | 立即注册

本版积分规则

关闭

站长推荐上一条 /9 下一条

QQ|工具箱|Archiver|手机版|小黑屋|越嘉艺术网 ( 苏ICP备2022013055号-1 ) |越嘉打卡  苏公网安备 32050902101400号

GMT+8, 2025-9-30 15:30

Powered by Discuz! X3.5

© 2001-2025 Discuz! Team.

快速回复 返回顶部 返回列表